全国统一学习专线 8:30-21:00
来源: 璟旻艺术学院 编辑:佚名
如果你热爱艺术,充满激情,富有艺术天赋,此时正渴望进入一所真正的艺术殿堂来学习、探索、实践有关艺术的一切美好,璟旻艺术高中正是为这样的你以及帮助实现你的艺术梦想而来!
01.用爱构筑艺术殿堂,用心引领艺术革新之路
璟旻艺术学院,“璟旻”一名取自于“春和景明” 谐音,希望学院犹如春天般温暖,让每一束爱的阳光照进孩子的心中,给予他们五彩斑斓的艺术风景,在秋空下收割梦想!正如璟旻创校初衷:帮助学生将艺术兴趣培养成终身热爱的事业;培养具有国际竞争力的艺术英才!璟旻致力于打造一所专业且有活力的艺术院校,培养根植中国文化具有全球化视野和国际竞争力的艺术英才。
02.校园设施,100亩现代化校园
璟旻艺术学院坐落于素有“上海之根”美称的松江,与上海赫德共享100亩现代化校园。为学生提供完善的教学设施,以及体育馆、双语图书馆、多功能大剧场、篮球场、足球场、网球场、游泳馆、餐厅、多功能教室等,满足学生学习、生活、运动、社交各方面需求。同时,学生可在专业的艺术工作室进行艺术创作,享有充足且全面的个性化发展空间。
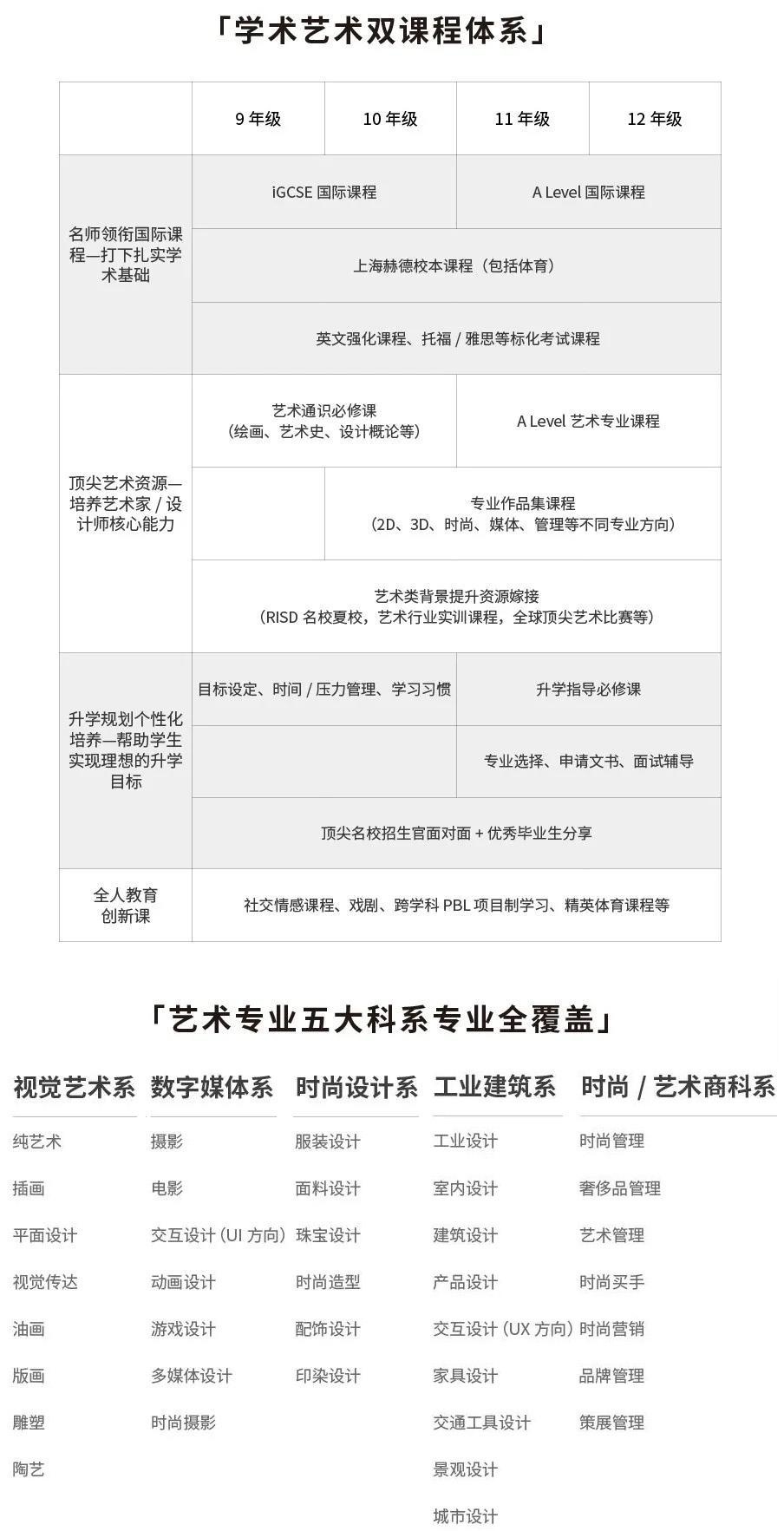
03.学术与艺术兼修,国际化精英全面培养
璟旻艺术专注于IGCSE和A level课程体系,学术和艺术课程同步教学,注重国际艺术人才的全面培养。汇聚师资力量,实行小班授课,因材施教。为符合未来艺术创意人才的需要,璟旻的艺术课程不止于纯艺术设计,更注重学生跨学科整合能力、逻辑思维、领导力等核心能力,培养具备艺术特长突出、学术根基扎实、思维创新、肩负社会责任的全球公民。

04.全球精英教育资源,培养根植中国文化国际视野艺术创新人才
每年与世界艺术学院合作打造学生的专属夏校,学生将在1-2周的学习中提前感知国外艺术院校氛围和授课模式,并获得海外院校提供的官方课程证书。我们希望为更多中国孩子提供更专业、更优质、真正国际化的艺术教育平台。
世界艺术院校夏校
每年与世界艺术院校合作打造学生的专属夏校,学生将在1-2周的学习中提前感知国外艺术院校氛围及授课模式,并获得海外院校提供的官方课程证书。
大师短期课
学校每年会邀请国际院校的教授在校区开展短期课程,在5-15天的密集教学后学员可产出小型专业项目。
海外教授审核
海外艺术院校教授的知名教授对学生艺术作品进行审核,对学生作品提出针对性的修改建议和专业反馈。
艺术行业实训
时装周活动及各大品牌设计师商业合作,给学生提供全方位的实习经验。
璟旻艺术学院报名、参加入学测试及校园开放日,请: ,或通过下方报名通道登记。