手机访问

手机扫一扫

|投诉/建议
400-882-1933

全国统一学习专线 8:30-21:00

对外经济贸易大学广东班互联网+供应链(智能物流)方向高级研修班招生简章(深圳市)

对外经济贸易大学广东班互联网+供应链(智能物流)方向高级研修班招生简章(深圳市)

上课方式:直播,面授
班级类型:小班
上课时段:白天班,晚班
价       格:¥询价

对外经济贸易大学广东班互联网+供应链(智能物流)方向高级研修班招生简章(深圳市)课程详情

学校简介

对外经济贸易大学是一所享有国际声誉的大学,自1951年建校以来已为国家培养了大量的国际贸易、金融学高级人才。国际经济贸易学院是学校主力学院之一,在海内外享有广泛的声誉,教师博士化率和海外归来博士比例均处于国内领先之列。学院拥有应用经济学一级学科的博士点,其国际贸易学和金融学学科的教学和科研以五十年的历史和强有力的竞争力,成为国内的领先者之一。近20年来,国际经济贸易学院培养的高级人才活跃在中国经济与世界接轨的最前沿。经教育部批准,国际经济贸易学院可授予国际贸易学、金融学硕士学位、博士学位并设立了国际贸易学博士后流动站。

一、专业简介

随着近两年中央提出“互联网+”行动计划以来,各行业与互联网融合已成为企业转型升级的必经之路,中国已成为世界制造大国和贸易大国,物流作为与之匹配的关键环节,市场规模亦日益扩大。商务部发布的《“互联网+流通”行动计划》,使物流领域迎来“互联网+”的新风。

二、报名条件

1 、遵纪守法,品行端正,在相关机构、教学、科研、管理等方面做出成绩的在职人员。

2 、具有大学本科学历者(已获得学士学位满三年者可以同等学力申请对外经济贸易大学经济学硕士学位)。

三、核心内容

四、培养目标

本课程培养学员掌握大数据、云计算、物联网、移动互联网等关键技术在智能物流中的应用,具有专业眼光,能把握新一轮科技与产业革命发展新趋势的实用型管理人才,

五、课程特色

六、课程设置

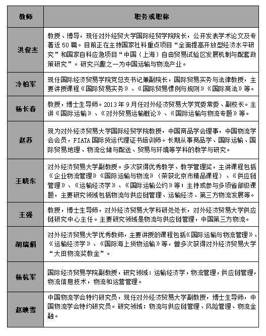
七、授课师资

优秀的教师是教学质量的重要。对外经贸大学对在职课程研修班师资管理严格,确保在职课程研修班的授课师资统招硕士研究生一致,均为副教授以上级别的优秀教师。学院师资队伍的国际化程度较高,90%以上的教师有国外进修、教学与科研的经历。

八、报名方式

限额招生,额满为止。符合条件者免试入学。

1、 索取并填写研究生课程班报名登记表;

2、 提供本人身份证原件与复印件一份、最高学历和学位证书原件与复印件一份;

3、提交1 寸免冠照片2 张,2寸照片2张;

4、学校对报名人员进行初步资格审查合格后,发放录取通知书。

九、教学方法及考试

1、采取理论与实践相结合、集中讲授与自学相结合的学习方式教学,发讲授提纲和教材,规定必读与参考书。每月隔周周末上课两天(周六、日),遇节假日顺延。

2、考试方式:学位课程和专业课程由我院组织考试或考核。

十、学习年限及收费

1、学制两年,不脱产学习,隔周周末上课。

2、学费 24000 元。

十一、颁发证书

1、学员完成“课程设置”中所规定的课程并考试(考核)成绩合格者即可结业。

2、结业学员获加盖校长签名章、学校钢印和红印章的《对外经济贸易大学研修班结业证书》。

3、符合申请硕士学位条件的学员(取得国家承认学士学位)可按我校有关规定申请硕士学位。

十二、申请经济学硕士学位及方法

1、申请学位按照对外经济贸易大学研究生院学位办关于以同等学力申请硕士学位的规定办理。所交学费不包括进入论文阶段后的费用。

2、报名参加在职课程研修班学习的人员,可在报名时提出以同等学力申请硕士学位。

3、国家统一组织的英语和经济学学科综合水平考试,由我院协助学员到研究生部办理手续,费用按规定由学员交纳。

4、我院将为学员安排教师进行学位论文的指导。

相关新闻 更多 >