手机访问

手机扫一扫

|投诉/建议
400-882-1933

全国统一学习专线 8:30-21:00

对外经济贸易大学广东班金融学高级研修班招生简章(深圳市)

对外经济贸易大学广东班金融学高级研修班招生简章(深圳市)

上课方式:直播,面授
班级类型:小班
上课时段:白天班,晚班
价       格:¥询价

对外经济贸易大学广东班金融学高级研修班招生简章(深圳市)课程详情

学校及深研院简介

对外经济贸易大学创建于1951年,是教育部直属的全国重点大学,首批“211工程”和首批“双”建设高校,坐落在首都北京朝阳区,是中国社会主义经济建设事业人才培养和科 学研究的重要基地之一。2010年12月,教育部与商务部正式签署协议,共建对外经济贸易 大学。学校下设研究生院及18个学院,是拥有经、管、法、文、理五大门类,以经济金融、 工商管理、国际经济与贸易、法学、外语等优势专业为学科特色的多科性财经外语类大学。

对外经济贸易大学深圳研究院是学校在深圳市委、市政府的支持下,于2 013年成立的独立 事业单位法人实体,是学校在粤港澳大湾区和社会主义先行示范区的重要智库,是学校人 才培养和教育改革的创新实践基地。深研院自成立以来,将学校的学科优势和深圳的地域 优势相结合,紧密结合粤港澳大湾区经济、社会、文化发展需要,探索高校——政府—— 企业在人才培养和研究创新方面的合作机制,探索办学新模式,为研究成果转化打造平 台;举办全国性和国际性高水平学术论坛,推动人文社会科学发展,为总结改革开放前沿 的经验模式和发展道路贡献智慧力量。

招生对象

1、遵纪守法、品行端正、在相关领域做出成绩的在职人员优先录取;

2、本科及本科以上学历,专业背景不限,有学士学位的学生有资格申请对外经济贸易大学经济学硕士学位证书。

3、免试入学。

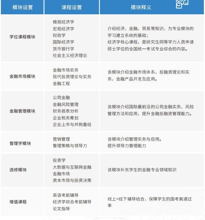
课程设置

特色优势

❶强大师资:所有老师均为对外经济贸易大学北京本校老师,并经过严格筛选和课程反 馈筛选,用学员口碑说话,好评率达96分+。

❷讲堂:邀请,分享他们对热点问题的观点、金融、管理问题的探讨,帮助学 员多方面了解时事新闻热点,了解当前局势和企业发展需要的人才。

❸高端人脉:帮学员深入找到精准资源,持续的学员联谊活动,组织跨班级的行业资源 聚会,深入结交有价值的人脉圈子。有对外经济贸易大学学员及校友资源,每年开办各种 咼端活动,且校友资源为终生制。

❹能力培养:培养学生系统全面的金融知识,帮助学生学到对工作有帮助的高校能力。

❺考前辅导:专业的考前辅导老师,针对学生当年的考前大纲进行考前串讲,同时提供在线视频辅导学习,全方位辅助学生通过国考。

❻支付优势:学费分期优惠活动,和各大银行携手推出学费贷款,利率超低,让你学习无忧。

❼课程特色:强调课程的前沿性、针对性、趣味性、互动性、应用性、性,从多个角度来教学和引导学生学习。

❽课程优化:对外经济贸易大学深圳研究院坚持每门课程在保留传统精华内容的同时,

每年进行一次全面的升级,确保课程内容对解决学员问题更加实用有效。

❾上课环境:专属的教室,让你从回学生时代,感受校园文化和校园魅力。

❿ 终生学习:缔造终身免费,学习交流平台,学员可以针对性课程的反复学习。

师资力量

◎ 陈德球:对外经济贸易大学教授,博士 生导师。教育部“青年长江学者”,教育部 霍英东基金青年教师奖,北京市高层次创新 创业人才支持计划一“青年拔尖”人才,财 政部全国会计学术领军人才,北京市“青年 英才”等。主持多项国家自然科学基金,担 任多家国内外知名期刊匿名审稿人,国家自 然科学基金项目通讯评审专家。

◎ 崔凡:对外经济贸易大学教授、博士生 导师。中国世界贸易组织研究会研究部主 任;商务部第二届经贸政策委员会专家 组专家;北京大成Dentons律师事务所高级 顾问;中国与全球化智库特邀高级研究员。 中国律师资格、中国注册会计师资格、国际 商会跟单信用证专家资格(CDCS)以及保函 与备用证专家资格(CSDG) o曾经为商务 部、教育部、深圳前海管理局、阿里巴巴等 机构提供服务。

◎ 廉思:对外经济贸易大学教授,博士生 导师。“蚁族”概念首创者、“工蜂” “迥 游”新涵义提出者。国家“高层次人才特殊 支持计划”(青年拔尖人才)首批入选者, 教育部“新世纪优秀人才支持计划”入选 者,北京市“四个一批”理论人才。全国青 年岗位能手。作品荣获北京哲学社会科学优 秀成果一等奖,教育部人文社科优秀成果 奖,文津图书奖等。撰写的研究报告,数十次得到中央领导同志的批示和高度重视。

◎ 刘立新:对外经济贸易大学教授、博士 生导师。中国统计学会常务理事,中国金融 工程学会常务理事,参与多项国家自然科学 基金资助项目、教育部项目、学校211工程 课题。北京市优秀教师,北京市高校优秀党 员,北京市高等教育教学成果二等奖,对外 经贸大学本科优秀教师。研究方向:金融工 程、风险管理、金融大数据。

◎ 钱爱民:对外经济贸易大学教授,博士生导师、中国注册会计师,中国会计学会会计专 业教育委员会委员,入选教育部“新世纪优秀人才”支持计划,荣获“北京市教学”称 号。曾先后担任格力电器、特变电工、恒泰艾普等多家上市公司的独立董事。为中国建设银 行、民生银行、光大银行、中信银行等多家银行和茅台、五粮液、中外运等多家著名上市公 司的企业高管讲授《企业财务分析与决策》等课程。主要研究领域:财务质量分析与公司治 理、会计信息与资本市场等。

◎ 桑百川:对外经济贸易大学教授,博士生导师。中国国际贸易学会理事,全国哲学社会 科学基金决策点首席专家,中国太平洋经济合作全国委员会第十二届委员,中国商务部 特聘商务时评专家,国家社科基金重大项目首席专家,中国国际投资促进局特聘专家,中央 人民广播电台特约评论员,享受国务院特殊津贴。

◎ 孙健:对外经济贸易大学教授、博士生导师,前保险学院院长。曾先后担任中国海洋大 学海尔经贸学院经济管理系副主任、主任,海尔经贸学院副院长,经济学院院长,中国海洋 大学研究生教育中心副主任。长期以来从事组织结构与人力资源和资本运营与金融市场方向 的研究工作。

◎ 张新民:对外经济贸易大学教授,博士生导师,享受国务院政府特殊津贴专家。北京市 教学,入选教育部“新世纪优秀人才支持计划”,出版专著与发表论文二十余项,主持 国家社会科学基金、教育部、财政部、北京市等国家和省部级科研项目10多项,并获得省、 部级教学、科研奖励多项。全国MBA教育指导委员会委员、中国证监会发行审核委员会委员、英国特许公认会计师、澳洲注册会计师、香港注册会计师。

学员结业及证书

1、学员修完规定课程,并经过校考合格者,获得由对外经济贸易大学颁发的专业课程班结业证书。

2、通过国家同等学力人员申请硕士学位英语水平考试和经济学学科综合水平考试者(获得学 士学位三年后方可申请参加考试),通过论文答辩后,授予对外经济贸易大学金融学专业经济学硕士学位证书。

3、外语和专业综合科全国统考每年5月份最后一个星期日举行(每年3月报名),在四年内通过有效。

报名程序及资格审查

1、填写对外经济贸易大学在职高级研修班报名登记表。

2、提供本人最高学历证书和学位证书的原件和复印件(验原件,留复印件)。

3、提交本人身份证复印件。

4、提交4张两寸和4张一寸免冠照片(蓝底)。

5、经对外经济贸易大学审查验证通过后,发给录取通知书。

教学方式及费用

1、学校统一安排周末授课,时间为2年。

2、学费:4万/两年,包含教材费和国考考前辅导费用,不包含论文答辩指导费,进入 论文指导环节,另外收取论文指导费6000元(具体以学校当年收费标准执行)。

3、无增值服务费、无教务管理费及校考费用。

相关新闻 更多 >