手机访问

手机扫一扫

|投诉/建议
400-882-1933

全国统一学习专线 8:30-21:00

对外经济贸易大学广东班统计学专业(大数据科学与应用)高级研修班招生简章(深圳市)

对外经济贸易大学广东班统计学专业(大数据科学与应用)高级研修班招生简章(深圳市)

上课方式:直播,面授
班级类型:小班
上课时段:白天班,晚班
价       格:¥询价

对外经济贸易大学广东班统计学专业(大数据科学与应用)高级研修班招生简章(深圳市)课程详情

学校及深研院简介

对外经济贸易大学创建于1951年,是教育部直属的全国重点大学,首批“211工程”和首批“双”建设高校,坐落在首都北京朝阳区,是中国社会主义经济建设事业人才培养和科 学研究的重要基地之一。2010年12月,教育部与商务部正式签署协议,共建对外经济贸易 大学。学校下设研究生院及18个学院,是拥有经、管、法、文、理五大门类,以经济金融、 工商管理、国际经济与贸易、法学、外语等优势专业为学科特色的多科性财经外语类大学。

对外经济贸易大学统计学科始建于1951年,是新中国最早开设外贸统计课程的高校,上世纪80年代,最早突破我国旧有的“统计学原理”框架,引进了西方统计学教学模式。2011年9月,统计学获得一级学科博士学位授予权。2012年10月,为优化学科布局,顺应大数据时代发展潮流,成立对外经济贸易大学统计学院。著名经济统计专家、时任对外经济贸易大学校长施建军教授首任院长。

对外经济贸易大学深圳研究院是学校在深圳市委、市政府的支持下,于2 013年成立的独立 事业单位法人实体,是学校在粤港澳大湾区和社会主义先行示范区的重要智库,是学校人 才培养和教育改革的创新实践基地。深研院自成立以来,将学校的学科优势和深圳的地域 优势相结合,紧密结合粤港澳大湾区经济、社会、文化发展需要,探索高校——政府—— 企业在人才培养和研究创新方面的合作机制,探索办学新模式,为研究成果转化打造平 台;举办全国性和国际性高水平学术论坛,推动人文社会科学发展,为总结改革开放前沿 的经验模式和发展道路贡献智慧力量。

招生对象

1、遵纪守法、品行端正、在相关领域做出成绩的在职人员优先录取;

2、本科及本科以上学历,专业背景不限,有学士学位的学生有资格申请对外经济贸易大学理学硕士学位证书。

3、免试入学。

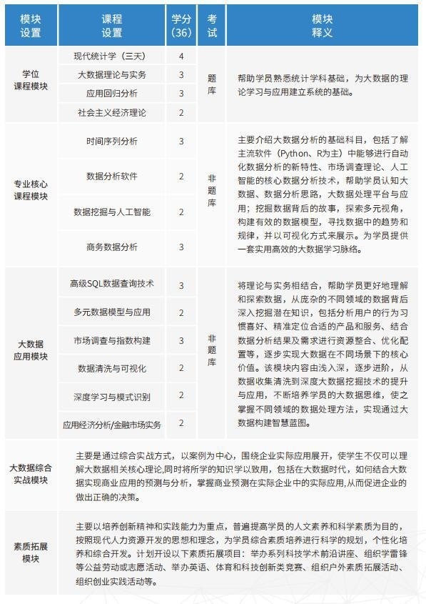
课程设置

本专业课程体系以循序渐进的方式,从大数据分析基础、到数据挖掘,再到大数据在政府、经济、财务、金融等领域的应用,系统地构建了大数据分析与应用的知识体系,既夯实了理论基础,又融入了大量企业实践案例,从而全方位地提升学生在实际工作中应用大数据的综合能力。

特色优势

❶强大师资:所有老师均为对外经济贸易大学北京本校老师,并经过严格筛选和课程反 馈筛选,用学员口碑说话,好评率达96分+。

❷讲堂:邀请,分享他们对热点问题的观点、金融、管理问题的探讨,帮助学 员多方面了解时事新闻热点,了解当前局势和企业发展需要的人才。

❸高端人脉:帮学员深入找到精准资源,持续的学员联谊活动,组织跨班级的行业资源 聚会,深入结交有价值的人脉圈子。有对外经济贸易大学学员及校友资源,每年开办各种 咼端活动,且校友资源为终生制。

❹能力培养:培养学生系统全面的金融知识,帮助学生学到对工作有帮助的高校能力。

❺考前辅导:专业的考前辅导老师,针对学生当年的考前大纲进行考前串讲,同时提供在线视频辅导学习,全方位辅助学生通过国考。

❻支付优势:学费分期优惠活动,和各大银行携手推出学费贷款,利率超低,让你学习无忧。

❼课程特色:强调课程的前沿性、针对性、趣味性、互动性、应用性、性,从多个角度来教学和引导学生学习。

❽课程优化:对外经济贸易大学深圳研究院坚持每门课程在保留传统精华内容的同时,每年进行一次全面的升级,确保课程内容对解决学员问题更加实用有效。

❾上课环境:专属的教室,让你从回学生时代,感受校园文化和校园魅力。

❿ 终生学习:缔造终身免费,学习交流平台,学员可以针对性课程的反复学习。

师资力量

◎ 施建军 教授▪原对外经济贸易大学校长

博士生导师,享受国务院政府特殊津贴。现担任中国企业管理研究会副会长、中国高等教育学会高等教育财经分会副理事长、中国教育会计学会资金结算分委会会长、中国科技指标研究会副会长、中国世界贸易组织研究会副会长等。先后在《管理世界》、《统计研究》、《经济理论与经济管理》、《南京大学学报》、《中国高等教育》等期刊上发表有关经济管理、区域R&D活动与管理创新、科技统计、企业与高校财务等各学科学术论文200多篇。出版著作《大学财务综合评价研究》、《高等院校资金运作与风险防范研究》、《统计学教程》等20多部。承担主持完成了教育部项目《研究型大学财务的比较研究》、财政部项目《江苏省旅游业对财政贡献研究》、江苏省科学技术厅软科学项目《江苏省科技进步统计监测研究》、北京共建课题项目《北京市创新型城市建设年度评价研究》等国家和省级科研项目20多项,获得省、部级教学、科研奖励20余项。

◎ 杨胜文 博士▪百度公司大数据部负责人

主要从事大数据用户理解的研发及应用工作。在加入百度之前,曾经在惠普中国研究院、雅虎北京研究院以及EMC中国研发中心从事大数据分析及应用相关的研发工作,主要技术领域涉及用户理解、互联网广告、MPP数据仓库、在库分析(In-DatabaseAnalytics)、数据挖掘和机器学习等。

◎ 林仕鼎▪百度原大数据首席架构师

主要从事大数据用户理解的研发及应用工作。在加入百度之前,曾经在惠普中国研究院、雅虎北京研究院以及EMC中国研发中心从事大数据分析及应用相关的研发工作,主要技术领域涉及用户理解、互联网广告、MPP数据仓库、在库分析(In-DatabaseAnalytics)、数据挖掘和机器学习等。

◎ 杜长嵘▪阿里巴巴大文娱集团大优酷数据战略中心副总裁

负责数据资产的价值化工作,具体内容包括数据挖掘分析、应用数据产品设计开发,及数据底层建设,支持公司业务发展及管理决策。曾在奥美、及雅虎台湾从事数据挖掘及大数据工作。台湾辅仁大学应用统计研究所毕业,台湾大学EMBA97级。

◎ 崔凡:对外经济贸易大学教授、博士生 导师。中国世界贸易组织研究会研究部主 任;商务部第二届经贸政策委员会专家 组专家;北京大成Dentons律师事务所高级 顾问;中国与全球化智库特邀高级研究员。 中国律师资格、中国注册会计师资格、国际 商会跟单信用证专家资格(CDCS)以及保函 与备用证专家资格(CSDG) o曾经为商务 部、教育部、深圳前海管理局、阿里巴巴等 机构提供服务。 ◎ 廉思:对外经济贸易大学教授,博士生 导师。“蚁族”概念首创者、“工蜂” “迥 游”新涵义提出者。国家“高层次人才特殊 支持计划”(青年拔尖人才)首批入选者, 教育部“新世纪优秀人才支持计划”入选 者,北京市“四个一批”理论人才。全国青 年岗位能手。作品荣获北京哲学社会科学优 秀成果一等奖,教育部人文社科优秀成果 奖,文津图书奖等。撰写的研究报告,数十 次得到中央领导同志的批示和高度重视◎ 刘立新:对外经济贸易大学教授、博士 生导师。中国统计学会常务理事,中国金融 工程学会常务理事,参与多项国家自然科学 基金资助项目、教育部项目、学校211工程 课题。北京市优秀教师,北京市高校优秀党 员,北京市高等教育教学成果二等奖,对外 经贸大学本科优秀教师。研究方向:金融工 程、风险管理、金融大数据。

◎ 钱爱民:对外经济贸易大学教授,博士生导师、中国注册会计师,中国会计学会会计专 业教育委员会委员,入选教育部“新世纪优秀人才”支持计划,荣获“北京市教学”称 号。曾先后担任格力电器、特变电工、恒泰艾普等多家上市公司的独立董事。为中国建设银 行、民生银行、光大银行、中信银行等多家银行和茅台、五粮液、中外运等多家著名上市公 司的企业高管讲授《企业财务分析与决策》等课程。主要研究领域:财务质量分析与公司治 理、会计信息与资本市场等。

◎ 桑百川:对外经济贸易大学教授,博士生导师。中国国际贸易学会理事,全国哲学社会 科学基金决策点首席专家,中国太平洋经济合作全国委员会第十二届委员,中国商务部 特聘商务时评专家,国家社科基金重大项目首席专家,中国国际投资促进局特聘专家,中央 人民广播电台特约评论员,享受国务院特殊津贴。 ◎ 孙健:对外经济贸易大学教授、博士生导师,前保险学院院长。曾先后担任中国海洋大 学海尔经贸学院经济管理系副主任、主任,海尔经贸学院副院长,经济学院院长,中国海洋 大学研究生教育中心副主任。长期以来从事组织结构与人力资源和资本运营与金融市场方向 的研究工作。 ◎ 张新民:对外经济贸易大学教授,博士生导师,享受国务院政府特殊津贴专家。北京市 教学,入选教育部“新世纪优秀人才支持计划”,出版专著与发表论文二十余项,主持 国家社会科学基金、教育部、财政部、北京市等国家和省部级科研项目10多项,并获得省、 部级教学、科研奖励多项。全国MBA教育指导委员会委员、中国证监会发行审核委员会委员、英国特许公认会计师、澳洲注册会计师、香港注册会计师。

学员结业及证书

1、学员修完规定课程,并经过校考合格者,获得由对外经济贸易大学颁发的专业课程班结业证书。

2、通过国家同等学力人员申请硕士学位英语水平考试者(获得学士学位三年后方可申请参加考试),通过论文答辩后,授予对外经济贸易大学统计学专业理学硕士学位证书。

3、外语和专业综合科全国统考每年5月份最后一个星期日举行(每年3月报名),在四年内通过有效。

报名程序及资格审查

1、填写对外经济贸易大学在职高级研修班报名登记表。

2、提供本人最高学历证书和学位证书的原件和复印件(验原件,留复印件)。

3、提交本人身份证复印件。

4、提交4张两寸和4张一寸免冠照片(蓝底)。

5、经对外经济贸易大学审查验证通过后,发给录取通知书。

教学方式及费用

1、学校统一安排周末授课,时间为2年。

2、学费:4万/两年,包含教材费和国考考前辅导费用,不包含论文答辩指导费,进入 论文指导环节,另外收取论文指导费6000元(具体以学校当年收费标准执行)。

3、无增值服务费、无教务管理费及校考费用。

相关新闻 更多 >