手机访问

手机扫一扫

|投诉/建议
400-882-1933

全国统一学习专线 8:30-21:00

北京私立树人瑞贝学校国际高中开设了哪些方向课程?

来源: 北京市通州区私立树人学校      编辑:佚名

北京市私立树人·瑞贝学校 始创于1993年,为北京市首批私立K-12学校(含学前、小学、初中、高中)。学校国际高中作为重点招生的年级段受到了很多家长关注,北京私立树人瑞贝学校国际高中开设了哪些方向课程呢?下面小编就为大家具体介绍一下。

树人OSSD加拿大方向课程

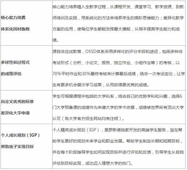
北京树人瑞贝私·应试的全新教育方式,获取加拿大安大略省高中毕业证书,并以加拿大安大略省在校学生的优势身份申请世界大学。课程优势如下:

北京市私立树人瑞贝学校留学选择—国际课程在高中阶段分为加拿大、美国两方向。美国高中课程中70%为纯美高中学科,11年级学生可选修美国AP课程。加拿大课程采用OSSD(安大略省高中文凭)课程。加拿大高中部可在国内为学生注册加拿大安大略省学籍,颁发加拿大高中毕业证书,学生可成为加拿大本地学生,优先受加拿大及英联邦高等院校录取。完成我校ESL课程的学生享有加拿大数所高校预录取机会,提前取得高校offer,并能够免考雅思直升大学。

毕业后可取得美国高中毕业证,直接进入美国高等院校留学。美国高中部为全年级非英语母语学生开设ESL课程,以提高学生的基础英语水平,满足学习英文学科课程的学术英语条件为目标,并针对于11与12年级学生的个人升学计划提供托福、雅思、SAT高级教学辅导。完成我校ESL课程后,学生可免托福、雅思成绩申请美国多所大学。

往届毕业生录取情况

过去的5年,2015至2019年,罗斯德OSSD项目大中华地区共有963位毕业生。其中,2019年374名毕业生中,总共收到offer 2,292份,人均offer 6.13份,其中多伦多大学录取率为70.65%。

招生情况

春季班:初三上学期结束的学生

招生人数:15人

秋季班:初三结束学生

招生人数:15人

目前学校新学期的招生已经正式开始了,有意看校的家长们可以直接填写文章底部看校表单,选择意向年级申请看校。

相关新闻 更多 >