手机访问

手机扫一扫

|投诉/建议
400-882-1933

全国统一学习专线 8:30-21:00

北京市通州区私立树人学校加拿大OSSD国际课程招生简章

北京市通州区私立树人学校加拿大OSSD国际课程招生简章

上课方式:直播,面授
班级类型:小班
上课时段:白天班,晚班
价       格:¥询价

北京市通州区私立树人学校加拿大OSSD国际课程招生简章课程详情

北京树人瑞贝私立学校介绍:北京市私立树人•瑞贝学校成立于1993年,坐落于北京城市副中心宋庄镇小堡画家村,是北京市历史最悠久的民办学校之一。学校自建校以来,始终坚持“个性化教育,国际化发展,优化基础教育”的教育理想,培养“既具有中国传统美德,又具有世界现代文明素质的新世纪人才”。

26年锲而不舍,持续深入地开展双语教学和国际化教育,不断探索符合新时代要求的国际教育发展之路。先后与美国、加拿大、新西兰等国家的多家教育机构建立了长期的教育交流与合作关系并引入北美最先进的课程体系。培养了大批具有国际视野和国际发展及竞争能力的人才。

北京树人瑞贝私·应试的全新教育方式,获取加拿大安大略省高中毕业证书,并以加拿大安大略省在校学生的优势身份申请世界大学。

加拿大罗斯德公学介绍:罗斯德公学(Rosedale Academy)是罗斯德国际教育集团旗下一所代表当前最新教育模式(Global School)的全球化中学,由加拿大安省教育部(Ontario Ministry of Education)认证,认证编号668726。罗斯德为所有达到评估标准的注册学生(包括居住海外的学生)注册加拿大安省高中学籍,发放课程学分,并授予加拿大安省高中学历(OSSD)。罗斯德公学以多伦多总部为中心,集中北美最优秀的教育资源,统一负责课程研发、教学设计,差异化教学实施、全球学籍管理、及教师专业培训,并通过国际教育合作在全球各地设立联合高中项目,推进北美最前沿的全球化现代教育模式。罗斯德全球高中联合项目让学生不必远渡重洋,在本国就可以直接入籍国外中学,享受北美中学教育,以加拿大安大略省在校学生的优势身份申请世界大学。

一、加拿大安大略省差异化高中教育体系 全球排名最高的过程式评估“非应试”公立教育体系

全球排名第四、北美排名、加拿大排名的加拿大安大略省中学教育(OSSD),是世界上最权威、认可度最高的“过程式”教育体系。

与中国传统的模式化教育手段和国际上其它标准化“应试”升学体系(AP、A-Level、IB等体系)截然不同,加拿大安大略省高中学历项目(OSSD)从教学体系到评估方式全面支持能力培养为核心的因材施教, 充分发挥每个学生的潜能 为贵校学生提供“非应试”的方式,以自定义的优秀标准, 升入全球大学的机会。

OSSD体系的权威性更体现为它是加拿大“公立”教育体系,是由安大略省教育厅所设立、安大略省公立高中普遍采用的教育体系。其教学过程、考核标准是由加拿大安大略省教育厅全程直接监管,受全世界大学广泛认可。

二、OSSD体系的核心 差异化教学与过程式评估

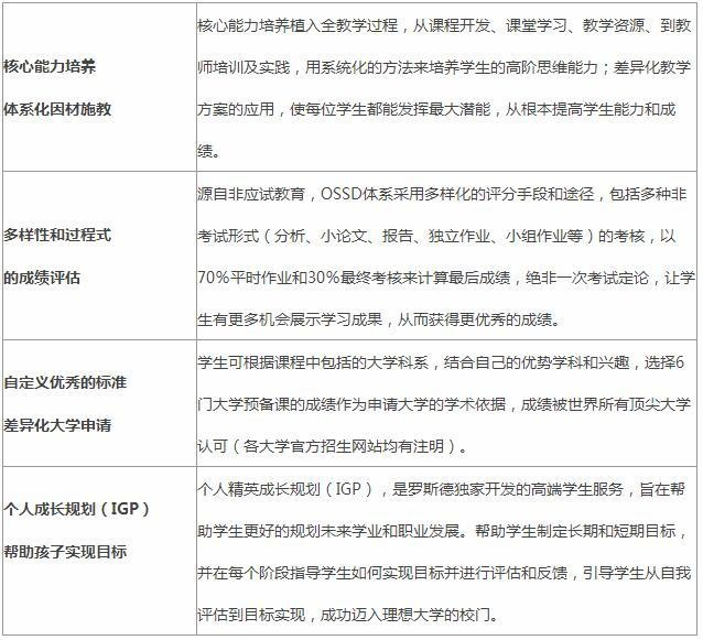
差异化教学是近年北美中学教育的发展重心,也是OSSD体系的核心。个性化课程选择和多样化考核评估方式,给教育者以更大的选择空间专注学生的特质和长处,专注核心能力培养, 从而实现真正的因材施教。

学生可以根据自己的特长和兴趣,自定义大学申请的标准,扬长避短,而非一考定终身。差异化教学让学生有更多机会展示学习成果,从而获得更优秀的成绩,入读国际大学。OSSD体系为学生重新定义优秀标准,充分展示强项,发挥潜能,从而无障碍升入全球大学。

三、差异化教育优势

树人1.jpg

四、大学申请优势

树人2.jpg

五、课程三大优势

树人3.jpg

六、招生说明

七、收费情况

八、往届毕业生录取情况

过去的5年,2015至2019年,罗斯德OSSD项目大中华地区共有963位毕业生。其中,2019年374名毕业生中,总共收到offer 2,292份,人均offer 6.13份,其中多伦多大学录取率为70.65%。

相关新闻 更多 >