手机访问

手机扫一扫

|投诉/建议
400-882-1933

全国统一学习专线 8:30-21:00

暨南大学营销战略与竞争优势塑造方向同等学力申硕招生简章(深圳市)

暨南大学营销战略与竞争优势塑造方向同等学力申硕招生简章(深圳市)

上课方式:直播,面授
班级类型:小班
上课时段:白天班,晚班
价       格:¥询价

暨南大学营销战略与竞争优势塑造方向同等学力申硕招生简章(深圳市)课程详情

暨南大学是中国所由国家创办的华侨学府,是中国所招收外国留学生的大学。暨南大学是国家首批“211工程”重点综合性大学,也是“985工程优势学科创新平台”重点建设高校,为华侨华人研究优势学科创新平台,同时也位于“111计划”学科创新引智计划高校之列。

一、专业简介

“始有暨南,便有商科”。暨南大学商学系在改革开放之初就率先开设市场营销专业,是国内最早讲授营销管理的专业化教学和研究单位,专业开设三十余年,已成功为企事业单位和科研机构培养了大量的营销管理人才。

市场营销(Marketing)又称为市场学、市场行销或行销学。简称“营销”,台湾常称作“行销”;是指个人或集体通过交易其创造的产品或价值,以获得所需之物,实现双赢或多赢的过程。

为了培养更多营销战略与竞争优势塑造方面的高素质人才,暨南大学特在深圳设立高级研修课程班,为深圳及周边学员提供与本部一致的市场营销专业营销战略与竞争优势塑造方向教务教学内容。

二、培养目标

1、本专业具备培养具备管理、经济、法律、市场营销等方面的知识和能力的专门人才;

2、学员能在企、事业单位及政府部门从事市场调研、营销策划、广告策划、市场开发、营销管理、推销服务和教学科研等工作。

三、专业优势

1、灵活大:免试入学,课程成绩5年有效,申请硕士学位时,可分阶段参加外语和综合课考试。

2、师资强:任课教师精挑细选、经验丰富,多次给高级研修课程、MBA讲授课程,广受学员好评。

3、费用低:两年学习费用共3万元;若申请硕士学位,论文指导费为1万元。总共投入仅为MBA学费的1/3。

4、弹性大:可以多阶段学习,硕士课程成绩5年有效,全部课程通过颁发结业证书。对修满规定学分,有学士学位的学生可申请参加同等学力硕士研究生的全国统一考试,包括外语和综合课两科,考试合格并通过硕士论文答辩者,按国家规定授予暨南大学管理学硕士学位。

5、人脉广:不仅学习知识,还能获得暨南大学的校友网络和人脉关系。

6、知识多:采用教师授课、案例教学、课堂讨论等多种教学方式。由教授、副教授担任硕士毕业论文导师,指导学员的论文写作,提升学员的能力水平。

四、报名条件

1、报名条件:申请人一般应为大学本科毕业。

2、报名时间:正在报名中,9月中旬入学。

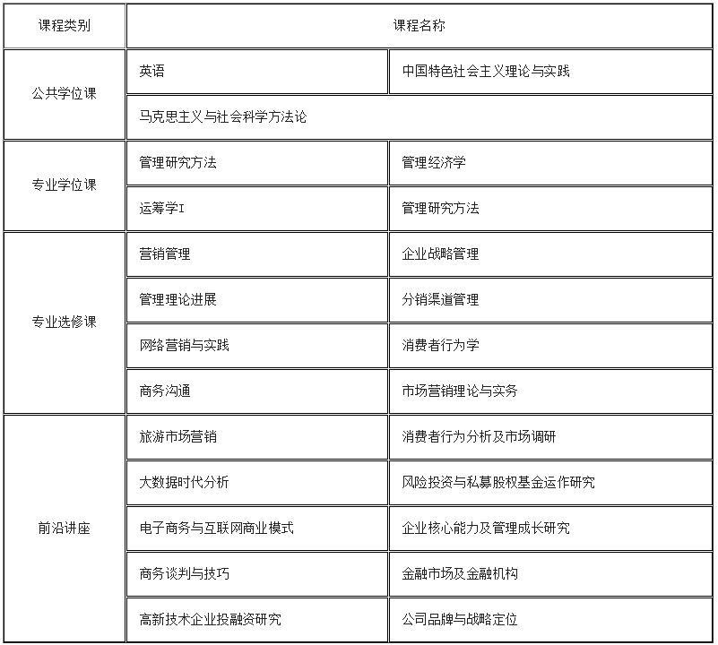
五、课程设置

六、收费标准

学费:1.5万元/年,两年共3万元,按学年交费。不含教材资料费和论文指导答辩费。论文指导费在通过同等学力考试后按照学校有关规定缴纳费用。

七、培养方式

修读二年,非脱产学习,周末校本部上课,有寒暑假。

八、报名手续

1、持本人身份证、毕业证书、学位证书原件及复印件,报名登记表;

2、一寸免冠近照2张;到指定办公室报名。

九、获取证书

1、学员完成规定的学习课程并获得相应学分的,颁发“暨南大学高级研修课程结业证书”。

2、符合同等学力申请硕士学位条件者,通过同等学力学位课程考试并论文答辩者,由暨南大学大学授予管理学硕士学位。

相关新闻 更多 >