手机访问

手机扫一扫

|投诉/建议
400-882-1933

全国统一学习专线 8:30-21:00

暨南大学国际化战略管理方向同等学力申硕招生简章(深圳市)

暨南大学国际化战略管理方向同等学力申硕招生简章(深圳市)

上课方式:直播,面授
班级类型:小班
上课时段:白天班,晚班
价       格:¥询价

暨南大学国际化战略管理方向同等学力申硕招生简章(深圳市)课程详情

暨南大学是中国所由国家创办的华侨学府,是中国所招收外国留学生的大学。暨南大学是国家首批“211工程”重点综合性大学,也是“985工程优势学科创新平台”重点建设高校,为华侨华人研究优势学科创新平台,同时也位于“111计划”学科创新引智计划高校之列。

一、专业简介

“始有暨南,便有商科”。暨南大学是我国最早开展商科教育的国立高等学府之一。暨南大学是国内最早开设国际商务专业的单位之一,专业开设三十余年,已成功为企事业单位和科研机构培养了大量的国际商务管理人才。

国际商务专业,是国家为适应二十一世纪国际贸易发展需要,增强国家竞争力而设立的学科。本专业由从事MBA、EMBA、管理学、国际商务等研究的专家、学者组成导师组,皆在培养具有理念先进、方法规范的专业高级人才。

为了培养更多国际化战略管理方面的高素质人才,暨南大学特在深圳设立高级研修课程班,为深圳及周边学员提供与本部一致的国际商务专业国际化战略管理方向教务教学内容。

二、培养目标

1、本课程旨在培养面向国际市场,具有开阔的视野,扎实的国际商务理论、实务和国际商法基础,基本掌握国际法规、国际惯例,并能较熟练地应用国际法规、外语开展商务活动的,法商结合的、复合型、应用型人才。

2、学员能在跨国公司、涉外经济贸易部门、外资企业、政府机构从事商务业务、商务活动策划、国际企业管理、法律、政策研究等工作。

三、专业优势

1、灵活大:免试入学;课程成绩 5 年有效;申请硕士学位时,可分阶段参加外语和综合课考试。

2、师资强:任课教师精挑细选、经验丰富,多次给高级研修课程、MBA讲授课程,广受学员好评。

3、费用低:两年学习费用共3万元,总共投入仅为MBA学费的1/3。

4、弹性大:可以多阶段学习,硕士课程成绩5年有效,全部课程通过颁发结业证书。对修满规定学分,有学士学位的学生可申请参加同等学力硕士研究生的全国统一考试,包括外语和综合课两科,考试合格并通过硕士论文答辩者,按国家规定授予暨南大学管理学硕士学位。

5、人脉广:不仅学习知识,还能获得暨南大学的校友网络和人脉关系。

6、知识多:采用教师授课、案例教学、课堂讨论等多种教学方式。由教授、副教授担任硕士毕业论文导师,指导学员的论文写作,提升学员的能力水平。

四、报名条件

1、报名条件:申请人一般应为大学本科毕业。

2、报名时间:正在报名中,9月中旬入学。

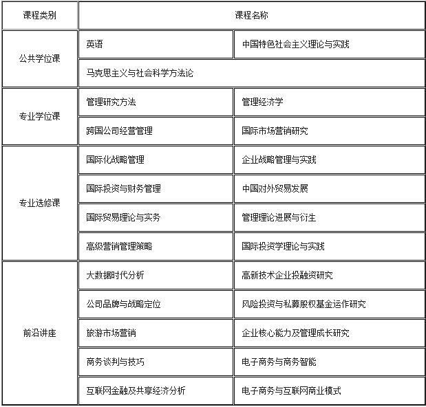
五、课程设置

六、收费标准

学费:1.5万元/年,两年共3万元,按学年交费。不含教材资料费和论文指导答辩费。论文指导费在通过同等学力考试后按照学校有关规定缴纳费用。

七、培养方式

修读二年,非脱产学习,周末校本部上课,有寒暑假。

八、报名手续

1、持本人身份证、毕业证书、学位证书原件及复印件,报名登记表;

2、一寸免冠近照2张;到指定办公室报名。

九、获取证书

1、学员完成规定的学习课程并获得相应学分的,颁发“暨南大学高级研修课程结业证书”。

2、符合同等学力申请硕士学位条件者,通过同等学力学位课程考试并论文答辩者,由暨南大学大学授予管理学硕士学位。

相关新闻 更多 >