全国统一学习专线 8:30-21:00
来源: 美华学校UIA 编辑:佚名
亲爱的同学们:
欢迎大家成为美华学校UIA的一员。作为校长,我深刻了解成为一名高年级学生是一件既让人兴奋又让人紧张的事情。成为一名高年级学生意味着你们向成年跨进了一大步,请大家回想小学和初中的时光,是否感叹时间如白驹过隙,一瞬即逝。高中时光更是如此。要在短短的高中时光结束之前找到自己的专业兴趣所在,那么从现在就要开始计划和探索你的未来了。一些需要花时间思索的点先跟大家说说。
项:成绩。每年都有学生立下“我要达到什么样的成绩”的目标,但是每一年都有学生完成不了这样的目标。或许因为拖延症、沉迷游戏、遇到瓶颈等等,原因很多。但是在高中,每一年的成绩都对申请大学十分重要,因此,希望大家可以倾尽所能让自己获得好成绩。或许有些同学入学成绩并不理想,但有效的学习方法和时间管理方法是能够让成绩快速提升的。学校课程融合了学习方法的传授的同时帮助学生完成学习时间的管理。接受和使用我们所教的学习方法,并且服从学校制定的管理规定是当前快速提高成绩的办法。当然,学习方法并不唯一,同学们可以有自己有趣的学习流程,但请务必做到问心无愧,在有限的时间里将学习效率化。
第二项 自我管理。先说时间管理。作为忙碌的高中生,每天的学习任务是很重的,大家还有自己的兴趣爱好和想做的事情,那么,在短短的24小时里做完所有的事情是非常困难的。这时,一个简单的小办法就可以帮大家解决这个问题——把你所有的任务标记重要性,重要任务先做;那些相对而言不那么重要的事情,可以延后。每周计划表的形式可以非常图形化地标出你的目标,重要的任务优先,不重要的任务放到后面。接下来和大家聊聊情绪管理。作为高中生的你们,每天会和大量的同学、老师产生交集,一些事情会带来正面的情绪, 而有些事情却会带来负面的情绪。负面情绪对学习效率的影响是非常大的,这是谁都不希望发生的,所以当负面情绪产生的时候,请正视它,接受它,然后跟朋友、老师交流,抒发自己的情绪,在美华学校UIA,在老师的陪伴下,没有什么事情是解决不了的。
第三项:专业和择校。九年级的新生接受广泛教育的目的是让大家把尽可能多的接触专业课,了解自己的爱好和优势。十年级的学生面临专业课的选择,这种选择是双向的:包含大家的个人意愿和实际学习情况。与此同时,学校还特地开设了升学指导课程,大家可以由此了解到海外大学的基本情况和专业的发展前景,请有疑问的同学多多和你的升学指导老师交流,以获得最全面、最有针对性的信息。提醒一下,海外大学都是有奖学金的。获得奖学金的门槛或许并没有大家想象的这么高。
第四项:个人目标。尽管高中生活是围绕着学术生活展开的,但大家还是可以有自己的个人目标的。所谓个人目标,应该是指达成目标以后能让你变成一个更好的“你”的目标。以我本人为例,我的个人目标是为自己办一场吉他演奏会,古典吉他是我的个人兴趣,在工作之余,我会为实现这个目标而努力练琴、演奏,积累经验。所以不管在座的各位有什么样的个人目标,只要它是你的心之所向,就请朝着它大胆前进吧。或许路上还能遇到一群志同道合的小伙伴,收获一段友谊。
当然,学会各种知识点和解题技巧并通过考试只是学校对各位同学的最基本的学术要求。为了达成这个目标,学习方法和自我管理是各位同学必须要磨练的软实力,而这两个软实力恰恰是帮助你顺利完成大学阶段学业最有力的武器。用练武做一个比喻:学会知识点和解题技巧只不过是学会了招式,而学习方法和自我管理才是武功心法。
练武是一个非常累人的事情,学习也是一样。想要成功,坚持是必不可少的元素。为了让大家坚持学习,学校从各个方面制定了规章制度,让大家遵守。条条框框并不是为了限制大家的自由,而是要一个良好的学习环境。希望大家也能够从内心出发,自觉地为自己、为在座的同学维护一个良好的学习环境。然而,对于挑战规则的个别同学,学校是严惩不待的。去年就有一位同学,在留校查看时又违反校规,结果被学校劝退。并且,学校设有末尾淘汰制度——学校会劝退那些学术成绩极差并且行为习惯不好的同学。
为了建立良好的校园学习氛围,帮助大家实现自己的学习目标和个人目标,学校为大家设计了学院导师制。所谓学院就是大家在一起,开开心心参加各种活动和各种比赛的地方。开学时每位同学被随机分配到四个学院,开启属于自己的学院式新生活。在座的每一位同学都会有自己的个人导师,导师会时常与大家一对一地交流。请各位把各自的导师当作学校最亲的朋友,畅所欲言,任何的学习问题,任何的生活烦恼,请向他们倾述。他们会认真地为大家解决问题。导师的另一个任务是督促大家的学习目标和个人目标,不让大家白白浪费四年的高中时光。
最后,还有一件事要告诉大家。每个月的月初,根据各位的学习状态和生活状态会生成一份月报。这将是你高中生活的纪录以及一份珍贵的回忆。
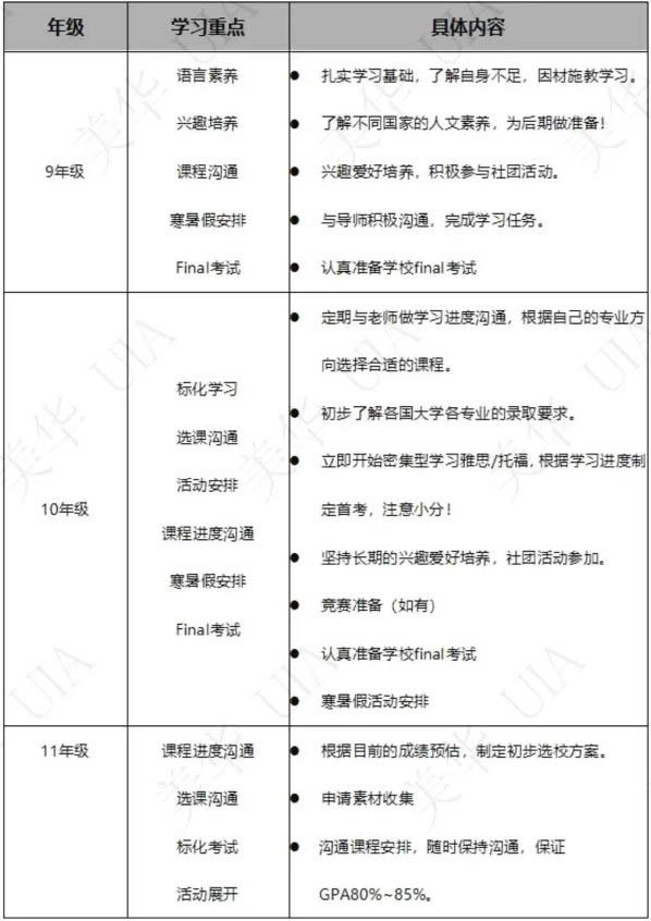
附赠美华学校UIA 升学规划申请表供大家参考



美华学校UIA报名、参加入学测试及校园开放日,请: ,或通过下方报名通道登记。