全国统一学习专线 8:30-21:00
来源: 句容碧桂园学校 编辑:佚名
句容碧桂园学校融合课程初中部2021年春学期“知行创未来”活动课程,旨在:培养学生对中华文化深层次的体验和理解,用文化洗礼来滋养民族魂魄。指导学生用学科知识探究学习及社区服务,用知行合一来探索认知真谛。
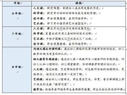
本学期六七年级的“知行”活动课程在文化探寻活动中践行知行合一的教育理念,在为期两个月的校内外课程中,培养学生对民族文化的自信心和对传统文化的保护意识,增广学生社会见闻,拓宽学生文化视野,提高学生运用学习方法技能进行自主探究的能力。八年级的“知行”活动课程中,同学们将前往湘西贫困小学,致力于开展服务并为改善他人的生活和环境而采取行动,此次课程不仅能给当地的孩子带去更多的知识和快乐,更能让同学们成为富有关爱之心的社区成员,在相对艰苦的环境下磨炼自己的意志品质。
课程时间轴

1. 搜集背景资料,初步了解课程

2. 班级头脑风暴,挖掘可探究课题

3. 制定研究方案和计划

4. 校内课程学习

5. 开展探究、行前准备

6. 外出课程学习(4月25日-29日)

句容碧桂园学校报名、参加入学测试及校园开放日,请: ,或通过下方报名通道登记。