全国统一学习专线 8:30-21:00
来源: 广东金融学院 编辑:佚名
2021级萌新们,你们好鸭!欢迎你成为广金国教院的一员,本周五就要开学报到了,你是否已经期待大学生活了,我们特此发布一篇新生入校报到指南,请你查收!
01报到时间
2021年9月24日
02报到条件
身体健康,无患传染病;不是密切接触者(含次密接者)等疫情重点人群;返校前所处地市(直辖市)内无中高风险地区,返校前14天内无中高风险地区所在地市(直辖市)旅居史;持有粤康码绿码;48小时内核酸检测阴性报告。
03交通指南
广州火车站-广东金融学院
广州火车站A入口——地铁五号线(文冲方向,乘坐三站)——区庄站(转乘)——地铁六号线(香雪方向,乘坐7站)——植物园C出口出站——马路同侧公交车站(地铁植物园站)——乘坐39路(坐8站)、高峰快线(坐8站)——广东金融学院
广州火车东站-广东金融学院
广州东站G1入口——地铁三号线北延段(机场北方向,乘坐1站)——燕塘站(转乘)——地铁六号线(香雪方向,乘坐3站)——植物园C出口出站——马路同侧公交车站(地铁植物园站)——39路(坐8站)、高峰快线(坐8站)——广东金融学院
广州火车南站-广东金融学院
广州南站B入口——地铁二号线(乘坐11站)——海珠广场站(转乘)——地铁六号线(香雪方向,乘坐12站)——植物园C出口出站——马路同侧公交车站(地铁植物园站)——乘坐39路(坐8站)、高峰快线(坐8站)——广东金融学院
天河客运站-广东金融学院
天河客运站B入口——地铁六号线(香雪方向,乘坐2站)——植物园C出口出站——马路同侧公交车站(地铁植物园站)——乘坐39路(坐8站)、高峰快线(坐8站)——广东金融学院
广州白云国际机场-广东金融学院
机场南站北延段(番禺广场方向,乘坐9站)——燕塘站(转乘)——地铁六号线(香雪方向,乘坐3站)——植物园C出口出站——马路同侧公交车站(地铁植物园站)——乘坐39路(坐8站)、高峰快线(坐8站)——广东金融学院
自驾出行-广东金融学院
广州校本部自驾车路线:在导航上搜索“广东金融学院西门(正门)”,根据导航指引来校报到。华南快速干线驾车至龙洞出口,沿广汕公路前行(往广州市区方向)300米左右个红绿灯右转(请注意路标),经广东省外语艺术职业学院(龙洞校区)后见红绿灯右转,直入800米即到。
04新生报到前
1、为了做好校园疫情防控工作,全校师生的健康安全,根据上级主管部门和疾控部门的要求,适合接种新冠疫苗的学生应接尽接,请新生在入校前完成新冠疫苗的接种。
2、学生做好自我健康监测。新生报到前要连续14天每日体温检测,记录健康状况和活动轨迹,并在易班健康打卡系统每天如实上报。
3、要及时掌握学校的各项防控制度和本人所在地的疫情形势、防控规定。掌握个人防护与消毒等知识和技能。注意合理作息,均衡营养,加强锻炼,入校报到前身体状况良好。
4、新生入校申请:新生入校将通过易班App易广金中的“返校申请”小程序实现信息化管理,9月23日开放给学生提交返校申请(具体操作详见下文)。所有学生必须按要求填写入校信息,以及上传粤康码、行程卡、48小时内核酸检测阴性报告等材料。经辅导员审核通过后,方可生成《同意返校通知》。
05新生报到途中
1、报到途中要随身携带足量的口罩、速干手消毒剂等个人防护用品,全程佩戴好口罩,做好手卫生。
2、在公共交通工具上尽量减少与其他人员交流,避免聚集,与同乘者尽量保持距离。尽量避免直接触摸门把手、电梯按钮等公共设施,接触后要及时洗手或用速干手消毒剂等擦拭清洁处理。
3、如报到途中身体出现发热、干咳、鼻塞、流涕、咽痛等症状应当及时就近就医,如在飞机、火车等公共交通工具上,应当主动配合乘务等工作人员进行健康监测、防疫管理等措施,并及时将有关情况报告辅导员,再由辅导员报告校卫生所,按要求进行处置。
06新生报到时及报到后
1、新生到校时,应当按照学校相关规定安全有序入校报到。入校时接受体温检测,主动出示《同意返校通知》,合格者方可入校。
2、新生入校后,要自觉遵守学校健康打卡制度、体温检测制度、因病缺勤追踪登记制度等,并按要求进行健康监测。要深入开展新时代爱国卫生运动,加强生活垃圾分类,全力保持教学、生活场所的清洁、通风和空气清新。注意用手用眼卫生,积极参加体育锻炼,做好个人卫生,定期洗涤、晾晒被褥及个人衣物。
注:新生家长及车辆、包车要配合交警及学校安保人员的指引,在指定区域停放,学生下车并卸下行李后,新生家长及车辆、包车须迅速离开。学校安排了志愿者以及电瓶车协助搬运行李,请同学及家长不要担忧。鉴于疫情防控原因,学生家长不能在进校,请家长和同学们给予理解和支持。
07报到流程
站:校门口
测体温、查验《同意返校通知》,合格者方可入校。
第二站:宿舍
进入校门后,学校会安排电瓶车及志愿者协助新生将行李运送至宿舍楼下,新生凭《同意返校通知》在宿舍楼下领取宿舍钥匙及空调遥控器,入住宿舍。
第三站:迎新大本营
入住宿舍后,新生携带相关材料到北教学楼一楼架空层B区办理报到注册登记、领取校园卡等。
08返校申请指南
一、返校申请时间
请9月24日报到的新生在9月23日提交返校申请。
二、返校申请流程
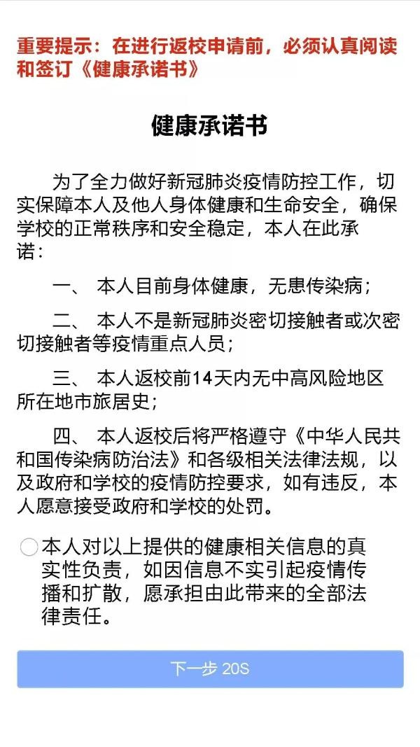
1、登录易班App,点击“易广金”,再点击“返校申请”;
2、认真阅读并签订《健康书》后,点击“下一步”;
3.如实填写信息,并上传附件,点击“提交”;
注:申请时需要上传的附件材料如下:粤康码、行程卡、48小时内核酸检测阴性报告。
(1)在上搜索“粤省事”小程序,进入小程序首页,点击“粤康码” 按指引获取粤康码;
注:申请时需要上传的附件材料如下:粤康码、行程卡、48小时内核酸检测阴性报告。
(1)在上搜索“粤省事”小程序,进入小程序首页,点击“粤康码” 按指引获取粤康码;
(2)点击粤康码页面右下角的“行程卡”,按指引获取行程卡;
(3)点击粤康码页面左下角的“核酸检测”,按指引获取48小时内核酸检测阴性报告;
4.如发现提交材料和信息有误或有变化,可以点击“重新申请”,再次提交申请;
5.待辅导员审核通过后,再进入“返校申请”,滑至底部,如申请材料和信息无变化,点击“否”,即可生成《同意返校通知》;
6.进入校门时,需出示《同意返校通知》给工作人员查验,请同学们提前打开易班App的《同意返校通知》(截图无效),配合查验。

注:本文来源于“广金国际本科AD”,仅作分享之用