全国统一学习专线 8:30-21:00
来源: 齐鲁工业大学 编辑:佚名
伴随着工业 4.0 时代到来,德国和奥地利两个德语区国家卓越的工业技术越来越受到青睐。其中汽车、机械、 工程、电子等领域在国际上一直享有盛誉,两国的教育师资力量、科研实力也均属世界水平。加上两国的绝大部分公立大学都是免学费,令两国的高等教育更加具有吸引力,近十年来,赴德奥两国留学的学生数量增长显著。中国与德奥两国的关系越来越紧密,在科研、教育、 经贸的合作也在持续加深。
为了让更多的学生获得在德奥两国接受高质量教育的机会,齐鲁工业大学的老师们亲赴德国和奥地利考察,与多所当地大学达成合作意向。经由当地政府和大学的同意,特在齐鲁工业大学设立德国&奥地利学校升读项目,主要招收中国的高中生和本科生赴德国和奥地利进行本科和硕士阶段的学习。
该项目分为国内和国外两部分:学生先在齐鲁工业大学(山东省科学院)系统学习德语,达到欧洲语言等级的中级水平。然后赴德国或奥地利参加语言班或预备班,强化训练语言水平和专业基础知识。学生通过语言班或预备班的毕业考试之后,可进入合作的大学学习,本科及硕士阶段免学费。成功拿到语言或预备毕业的学生也可申请德国或奥地利的其他大学。
【点击齐鲁工业大学】
项目优势
★教育质量高
德国和奥地利教育质量高超,制度严谨发达,学位含金量高。在汽车、电子、农林、环保机械制造等多个领域处于水平。
★“0”学费留学
项目中的公立大学本科硕士阶段免学费,国际学生同本土学生享受同等的住房、医疗、保险和交通等福利,留学性价比高。
★合作大学的录取
合作大学为参加项目的学生开启便捷录取程序,学生只要通过面试和笔试,即可获得合作大学的预录取。
★安全稳定的环境
德国和奥地利政治稳定、社会治安好,人民素质高,学生人身安全有高度。
★完善的境外服务
学校建有完善的“全领域”境外留学支持服务平台,为学生提供接机,住宿安排,到校注册等一站式配套服务。
★轻松移民
学生大学毕业可申请当地工作签证,较快工作两年即可申请长期居留身份(相当于绿卡)。申请人的配偶和子女均可享受当地的高福利。
【点击齐鲁工业大学】
留学规划
报名,参加考前培训
↓
参加德国&奥地利大学团审考试
↓
德国&奥地利预 科、大学预录取通知书
↓
齐鲁工大半年德国培训,同时办理留德审核及签证
↓
完成国内学习,拿到签证,准备出国
↓
德国&奥地利一年语言预 科学习
↓
德国&奥地利三年本科

留学费用
【点击招生详情】
招生对象及录取要求
1精英班
高考分数达到当地高考总分70%(山东省高考总分70%为525分)
2升读班
高考分数达当地本科线,但未达总分70%
3强化班
高考分数未达当地本科线,进行TestAS(德适)强化培训
国外大学申请服务
面对德国&奥地利众多的高校,学生不但可以直接进入我们的合作大学学习,我们还会根据学生的兴趣爱好、学习成绩、职业梦想为学生提供更多“意向学校”的申请服务。
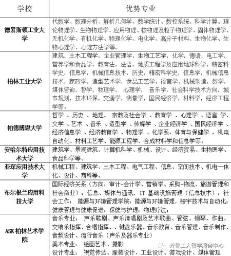
部分合作大学介绍

关于德国精英大学:源自德国大学卓越计划,是德国联邦教育及研究部和德国科学基金会发起的,旨在提高促进德国大学科技研究和学术创新的计划。德国精英大学非终身制,施行5-7年一轮滚动制评选。2019 至 2026 年“精英大学”共 11 所,其中包括 1 个大学联盟,分别为德累斯顿工业大学、亚琛工业大学、慕尼黑工业大学、慕尼黑大学、卡尔斯鲁厄理工学院、海德堡大学、 图宾根大学、康斯坦茨大学、波恩大学、汉堡大学以及柏林高校联盟(柏林自由大学、柏林洪堡大学、柏林工业大学),这些高校将获得每年 1.48 亿欧元资助。
关于德国TU9理工大学联盟:它是由德国较重要的 9 所工业大学组成的联盟。TU9 有广泛的学科设置,其科研水平在世界上享有盛誉。联盟成员有:德累斯顿工业大学、亚琛工业大学、慕尼黑工业大学、达姆斯塔特工业大学、卡尔斯鲁厄理工学院、 柏林工业大学、汉诺威大学、斯图加特大学、布伦瑞克工业大学。