手机访问

手机扫一扫

|投诉/建议
400-882-1933

全国统一学习专线 8:30-21:00

中煤国际部橘郡美高课程设置如何?

来源: 橘郡国际(北京校区)      编辑:佚名

中国煤矿文工团艺术学校国际部·橘郡美高(简称中煤国际部橘郡美高)是(7-12年级)六年一贯制国际学校,通过跨学科多元文化与艺术素养融合,培养自主进化的未来国际型创新人才。中国煤矿文工团艺术学校始建于1994年,是文化和旅游部直属的艺术类特色学校,提供丰富的艺术类师资和教学资源。

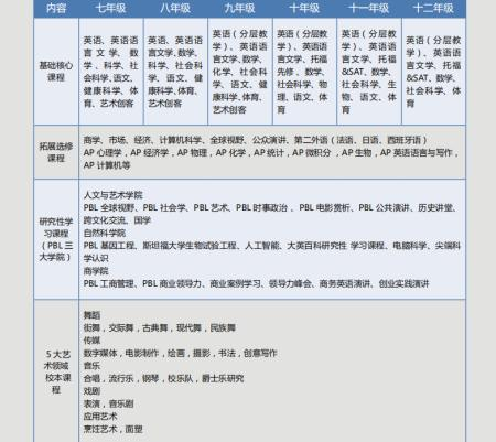
橘郡美高是由美国加州橘郡教育发展署(OCIED)发起的全球性精品美式教育连锁学校,采用美国加州橘郡安纳海姆联合高中学区教育局核心课程体系,由OCIED选派或认证的中外教师资团队,服务于学生的个性化健康发展,提供由全球权威认证机构AdvancED认证的美国高中毕业,中煤国际部橘郡美高是其在国内第五个精品美式教育落地校区。中煤国际部橘郡美高课程设置如下:

相关新闻 更多 >