手机访问

手机扫一扫

|投诉/建议
400-882-1933

全国统一学习专线 8:30-21:00

温州大学国际本科留学课程班招生简章

温州大学国际本科留学课程班招生简章

上课方式:直播,面授
班级类型:小班
上课时段:白天班,晚班
价       格:¥询价

温州大学国际本科留学课程班招生简章课程详情

温州大学简介

温州大学是浙南闽北赣东地区唯一一所综合性大学,坐落于中国历史文化名城、素有“东南山水甲天下”之美誉的温州。学校由温州师范学院(创办于1956年)和原温州大学(创办于1984年)于2004年合并组建而成。学校现有茶山和学院路两个校区,占地总面积1983.86亩;校舍面积100.2万平方米;教学科研仪器设备总值7.2亿元;校本部馆藏纸质图书202.06万册,电子图书约184.35万册,各类中外文电子期刊和资料数据库93个。现有普通全日制在校生16754人、教职工1762人,拥有双聘院士、“长江学者”特聘教授、国家“有突出贡献中青年专家”、“国家百千万人才工程”国家级人选、国家优秀青年基金获得者等一批高层次人才。

学校聚焦“一带一路”,充分挖掘世界温州人资源,大力实施“留学温大”工程,不断提升国际化办学水平。举办国(境)外合作办学本科教育项目1个,开设全英文授课本科专业13个,全英文授课硕士项目8个。迄今学校已与26个国家和地区的114所院校建立了交流与合作关系;与美国肯恩大学合作创办温州肯恩大学,与泰国东方大学合作举办孔子学院,与意大利佛罗伦萨大学、锡耶纳大学合作创办温州大学意大利分校;与俄罗斯联邦萨马拉国立研究大学、加拿大北哥伦比亚大学、韩国全南大学、群山大学联合招收博士生。

继续教育学院位于温州大学学院路校区,地理位置优越,交通便捷,设施完善。学院办学范围包括学历继续教育和非学历继续教育。学院始终坚持以服务社会为宗旨,强化开拓意识,增强开发能力,创新办学模式,不断总结成人继续教育管理等方面的经验,大力推广“送教入企”办学模式,积极开展职业教育与自学考试衔接沟通试点工作,构建功能完善的继续教育平台,营造良好的成人继续教育环境,为全社会树立终身学习理念和构建学习型社会做出贡献。

国际本科留学课程班背景

本课程是为中国高中生的赴英美澳加留学的预备课程。目前该课程可申请英国 、美国、澳洲、加拿大、新西兰、荷兰、爱尔兰等地区国家100余所海外院校,高中毕业生通过在国内课程的学习,旨在帮助学生掌握专业基础知识,培养综合学习能力和素质,以充分适应英美澳加先进教学模式,顺利完成留学,限度降低学生在海外学习的紧迫感与留学成本。

本项目拥有完备的课程方案,包括语言课程、专业课程及文化礼仪课程,可被全球超过80个国家大学认可,使学生的申请更加有竞争力,也可帮助学生节省20-30万留学费用。特别对于学习该课程的中国学生而言,除了课程获取国外大学认可,还可以在国内提前解决好留学适应难的问题。

国际本科留学课程班优势

名校举办经验丰富

温州大学是我国著名高等学府,温州大学海外教育服务中心以温州大学优质教育资源为依托,广泛建立与世界各地知名学府在高端教育、培训等领域的深入合作。

严格的教学管理

项目统一在温州大学校内授课,统一安排就餐与住宿。小班双语授课,所有班级均配备专职班主任进行日常教学监督、考勤及管理工作,并有定期的教师反馈调查与教学效果调查。家长可及时获知学生学习动态,考试成绩单及出勤记录将在期末直接寄送到家长手中。

多种模式可选

项目提供多种学习模式,以高课时量的语言基础课程和语言考试课程帮助学生提高语言水平及考试水平,在学习语言的同时加入国外高校认可的专业基础课程,帮助学生提前适应大学专业知识点及授课方式,又能节省大量留学时间和金钱。

海外全程跟踪服务

统一办理申请及签证服务,预定国际机票、安排境外学校接机与住宿。如学生完成本科阶段希望继续深造,温州大学海外教育服务中心将协助学员申请攻读海外高校硕博学位。

师资与授课

项目引进来自美国、加拿大、英国、澳大利亚、新西兰、爱尔兰、新加坡、马来西亚、泰国等多个国家优秀外教,并配以本校有海外留学背景的教师执教。在温州大学大学的教学体系中引入国外大学教学理念及授课方式,为学生提供一条安全经济的赴外求学之路。

国际本科留学课程班院校衔接专业

1、工科

信息安全、数据库管理、网络管理、计算机编程、计算机科学、数据处理、计算机图形;电子与通信工程、广播电视和数字通信;农业与环境工程、生物工程、化学、工程、土木和测绘工程、建设工程和技术、工业和工程管理、制造工程、机器人与自动化工程、材料工程、纺织及塑料工程;建筑学、景观设计、古迹保存与养护等

2、理科

天文学、天体物理、化工技术、化学、地质与地球科学、材料科学、光学、物理、计算机数学与应用数学、数学、统计学等。

3、商科

工商管理、电子商务、国际商务、物流与供应链管理、会计、精算学、银行与金融、投资及证券、酒店管理、旅游管理、人力资源、组织行为学、市场营销。

4、文科

广告、新闻学、大众传播、公共关系;经济学和计量经济学、家庭及消费经济学、人类学和考古学、社会学、银行企业和税法、法学;比较文学、语言学,翻译;教育管理;社会健康服务、心理学、运动学和运动科学、体育和健身管理等。

5、艺术

动画及视频、美术、音乐、平面设计、工业及产品设计、室内设计、摄影及录像制作、电影、戏剧、视觉艺术等

国际本科留学课程班优势

衔接美国、加拿大、英国、澳大利亚、新西兰等世界百强名校

无须参加SAT、ACT、 ALEVEL考试

毕业即可获得1-3年工作签证,工作满1-3年即可申请绿卡

国际本科留学课程班模式

1+3~4

每年秋季开学,进行为期1学年的英语听说读写强化课程和英语考试强化课程及专业基础课程学习,期间统一组织参加英语考试及专业课考试,考试成绩达到海外高校的要求可获得专业直接录取通知书,语言未达到要求也可获得语言及专业预录取通知书。赴外后再通过3~4年的专业课程学习,毕业后即可获得海外高校学士学位

国际本科留学课程班培养目标

语言能力

将科学、迅速和有效地全面提升学生英语听说读写水平,并帮助学生取得赴英美澳加学习所需要的语言成绩。

学习能力

将帮助学生转变思维模式和学习习惯以建立适应赴英美澳加学习的学习能力,并教会学生怎样使用英美澳加大学图书馆、怎样撰写学术论文、怎样演讲和辩论等。

生活能力

将开设相关课程使学生了解英美澳加国家的政治、经济、法律、教育、文化和生活等方面的常识,使学生具备适应英美澳加等国家生活的基本能力。

国际本科留学课程班课程设置科学

英语(雅思、托福)课程;专业课程;英语国家概况及风土人情和礼仪;学习生活方法。

国际本科留学课程班师资力量强大

英语(雅思、托福)及其他专业课程授课成员均为对外经济贸易大学教授、国外名校教授。教材为国外原版教材,采用双语授课,东西方结合,可以学生出国后以最快速度融入课堂。

国际本科留学课程班入学条件

应届高三毕业生,高考成绩过当地本科线,雅思5分以上或者英语成绩120分及以上者可免笔试直接面试,其他者需参加学校组织的笔试及面试。

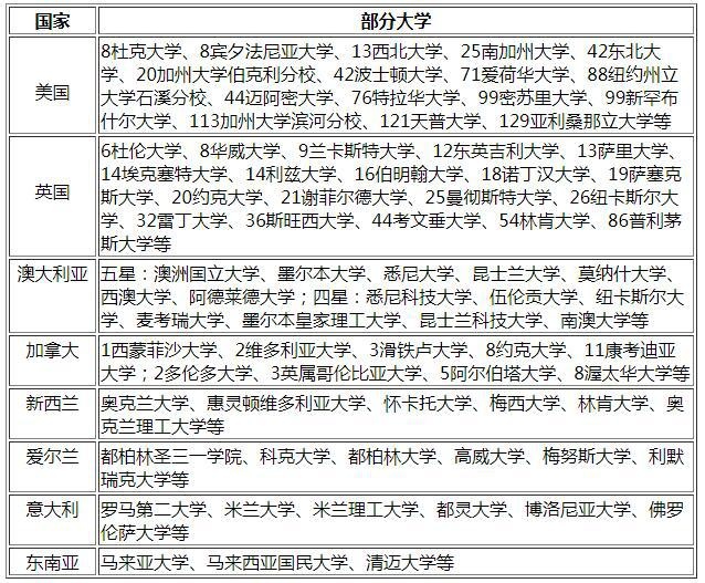
部分国外大学

相关新闻 更多 >