手机访问

手机扫一扫

|投诉/建议
400-882-1933

全国统一学习专线 8:30-21:00

西安交通大学苏州研究院航空服务招生简章

西安交通大学苏州研究院航空服务招生简章

上课方式:直播,面授
班级类型:小班
上课时段:白天班,晚班
价       格:¥询价

西安交通大学苏州研究院航空服务招生简章课程详情

学校简介

西安交通大学是国家教育部直属重点大学。其前身是1896年创建于上海的南洋公学,1921年改称交通大学,1956年国务院根据国家经济建设发展战略需要决定将交通大学的主体内迁西安,1959年正式定名为西安交通大学,并被列为全国重点大学。西安交通大学是国内建立最早的高等学府之一,是国家"七五"、"八五"重点建设的几所大学之一,是首批进入国家"211工程"建设的七所大学之一, 1999年被国家确定为我国中西部地区唯——所以建设世界知名高水平大学为目标的学校。

西安交通大学苏州研究院,是苏州市人民政府和西安交通大学联合共建的副厅级教育科研事业单位,具有独立法人资格。研究院于2004年5月,在苏州工业园区独墅湖科教创新区挂牌成立,目前注册资金为666万元人民币。苏州研究院的主要任务是为西安交通大学在苏州建设中外合作办学基地、教育培训基地、科学研究基地和科技成果转化基地。为推动地方经济发展,服务社会,苏州研究院按企业化、市场化模式运行,实施实验室-人才培养-科学研究-成果产业化一体化联动发展,注重为地方培养人才,科学研究注重成果转化和产业化。近年来,已经有610多名研究生从苏州研究院毕业。2009年,西安交大研究生院(苏州)成立,与苏州研究院一体化发展。目前,在研究院和研究生院(苏州)在职、全日制就读,或开展科研的西安交大博士生、硕士生超过1300名,加上成人教育、远程教育、自学考试本专科生等学生,总共有3000多名。研究生专业领域涉及管理学、金融学、纳米科学、项目管理、信息科学、机械工程、生命科学、能源工程、MBA等。苏州研究院目前设立有党政管理办公室、科技发展部、教育培训管理中心、产业与资产管理部、科技园管理办公室、会计审计中心、校友工作办公室等管理职能部门,建立了一支专兼结合、精干负责的干部和科研队伍。在西安交大党政和地方政府领导下,在全体干部、教师、科研人员努力工作下,依靠目前有着5名院士、6名国家干人、30名科技和科教领军人才、以及400多人的专兼结合的教育、科研队伍和产业化队伍,积极进取, 为创建一个服务社会、服务学校,充满活力和生命力的新型研究院而勤奋耕耘,努力奋斗。

西交教育培训中心是由西安交通大学苏州研究院设立的教育机构,依托西安交通大学学科优势及雄厚的科研实力,以高定位、专业化、高品质的课程设计和教学管理体系,为各类企事业单位及政府部门培养杰出的各类人才。

项目背景

为贯彻《国务院关于加快发展现代职业教育的决定》、《国务院办公厅关于深化产教融合的若干意见》、教育部等六部门关于印发《职业学校校企合作促进办法》的通知、《职业教育与继续教育工作要点》大力推动职业教育快速健康持续发展,满足航空业快速发展对人才的需求,响应国家在职业技能人才培养方面提倡"校企合作、产教融合"的职教模式,以"校企合作、优势互补、特色发展、学员受益"为发展理念,为校企合作提供更大空间,以实现人才培养目标,提高人才培养质量。为充分发挥校企双方的优势,发挥职业教育为社会、行业、企业服务的功能,为企业培养更多高素质、高技能的应用型、复合型人才,同时也为学员实习、实训、就业提供更大空间。

在此背景下西安交通大学苏州研究院(西交教育)与北京中航未来教育集团公司携手开展校企合作,共同开设航空服务职业教育特色专业。采用"职业技能培养+实训实习+就业推荐"的培养模式,实行"2+1""3+1"教学模式,"2+1"即前两年在西安交通大学苏州研究院(西交教育)学习专业理论课程;第三年到北京中航实训基地进行实训,"3+1"即前三年在西安交通大学苏州研究院(西交教育)学习专业理论课程;第四年到北京中航实训基地进行实训,由北京中航未来教育集团安排推荐就业。以学员就业为导向、技能培养为主导,致力于培养文化素质和语言能力更强、专业技能更高的现代民航服务人才。

证书体系

就业岗位描述及待遇

项目优势

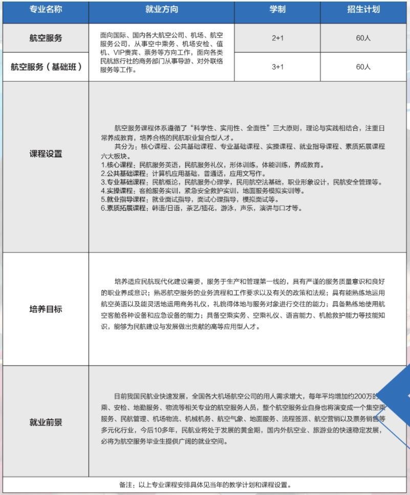
招生计划

报名须知

01招收对象

面向全国招收应、往届初、高中毕业生或同等学力者(含职高、中专、技校、艺校),招收对象1999年3月一2004年8月31日。热爱祖国,遵纪守法,举止端庄,兴趣高雅,有志于从事航空服务事业,具有较强的服务意识和良好的道德品质。

02报名条件

● 五官端正,身体健康,身材匀称,性格开朗,举止端庄;

●身高要求:女身高要求160cm-175cm;男身高要求170-185cm;

●体重要求:[身高(cm)-110(cm)](kg)(±10%);

●视力要求:单眼矫正视力均不低于C字视力表0.5。眼球大小适中,对称,目光有神,无色盲、色弱;

●肤色好,面部、颈部、手部无明显疤痕,无久治不愈的皮肤病;

●面部表情自然,微笑甜美;善于表达,富有朝气;口齿清楚,中英文发音基本准确,无口吃、舌短现象;听力正常;性格开朗、大方、心理素质好;富有合作精神。

●走路正常无明显的内、外八字;

● 无精神病史及癫病病史,肝功能正常,无肾炎、传染病及各类久治不愈的慢性疾病;

● 无犯罪史,无严重违纪史。

03面试体检

●报名成功的学员须参加统一组织面试体检,具体时间、地点请随时关注官方网站公布的信息和项目招生办公室的通知。新学员在面

●试前一天忌食高脂高糖食物,禁止饮酒,为不影响体检结果,请注意休息,体检当天要空腹。

04面试着装要求

● 男生应着白色衬衣、打领带、深色西裤、黑色皮鞋;

●女生应着裙装(裙子在膝盖上下3CM 或收身职业套装;

● 男女学员头发应不遮盖耳朵,女生盘头,露出额头;

● 面试期间,不化浓妆,头发应梳理整齐露出前额及耳朵,不佩戴手表、手链、戒指、围巾、不穿高领服装、紧身裤、连裤袜、长筒袜、长筒靴。

05面试内容

●形体目测:形象、形体、气质、肤色、身高、五官等;

● 语言考评:普通话、外语水平测试;

●综合素质考评:心里素质,应变能力、亲和力、表达能力;

● 特长展示:音乐、舞蹈等。

06择优录取

凡是通过面试体检的学员,到户籍所在地派出所或居委会开具无犯罪记录的政审证明,艺术特长者, 择优录取。

07各项费用

报名费:300元 面试费:500元体检费:200元。

08报名面试材料

●本人身份证原件及复印件或户口薄本人页和户主页原件及复印件;

● 初、高中(或同等学历)毕业证书原件及复印件;

●蓝底两寸免冠证件照8张、五寸生活照两张;

收费标准

相关新闻 更多 >